Схемы таймеров для барабанного фильтра
Схемы таймеров для барабанного фильтра
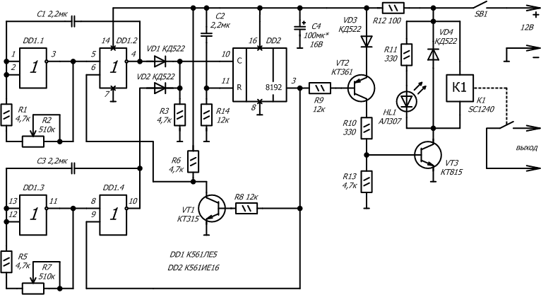
Я в своё время столкнулся с проблемой управления работой барабанного фильтра. Нашёл в электротоварах таймер, который приспособил к барабанному фильтру. Фильтр с этим таймером проработал недолго, не больше месяца и я отнёс этот таймер обратно в магазин. Там мне его заменили по гарантии на новый, но и этот таймер проработал около двух недель и сдох (царство ему небесное). Вобщем решил я больше с магазинскими таймерами не связываться, а изготовить самому. Так как я с детства дружу с паяльником, то изготовить самодельный таймер не представляло для меня проблемы.Тут ещё стоить упомянуть, что большинство предлагаемых в магазинах таймеров как правило не соответствует нужным параметрам - то дискретность большая, то разрядность не такая как нужно, ну и много других нюансов. А самодельный таймер я могу сделать под любые параметры. Таймеры можно сделать на различных микросхемах, но основной самой распространённой микросхемой является наша КР1006ВИ или её импортный аналог NE555 или попросту 555. Я спаял таймеры, которые работают уже три года без проблем и в случае какой либо неисправности я смогу сам отремонтировать этот таймер. Так как задают много вопросов по реле времени для барабанного фильтра, я решил создать тему по таймерам . Ниже привожу 2 схемы таймеров на различных элементах. Одна схема состоит из 555 таймера , другая из микросхем К561. Выкладывайте в этой теме свои варианты реле времени для барабанного фильтра.
- Вложения
-
- 555.jpg (40.93 КБ) 10076 просмотров
-
- 561.png (17.58 КБ) 10076 просмотров
Re: Схемы таймеров для барабанного фильтра
Андрей а вы можете скинуть схему как вы поключали свой барабанник, как от контактов питание приходит на промывочный насос и приходит все вместе на таймер . немножко непонятно веди когда контакты замыкаются все включается а при спаде уровня воды в барабане контакты размыкаются и питание прерывается и по идее все должно остановиться но оно отрабатывает до тех пор пока таймер не отработает заданное время вот этот момент немножко непонятен вы немогли-б помочь в этом вопросе?!)))
Re: Схемы таймеров для барабанного фильтра
Ден писал(а):Андрей а вы можете скинуть схему как вы поключали свой барабанник, как от контактов питание приходит на промывочный насос и приходит все вместе на таймер . немножко непонятно веди когда контакты замыкаются все включается а при спаде уровня воды в барабане контакты размыкаются и питание прерывается и по идее все должно остановиться но оно отрабатывает до тех пор пока таймер не отработает заданное время вот этот момент немножко непонятен вы немогли-б помочь в этом вопросе?!)))
Для начала изучите хотя бы элементарную электронику. Я же не буду здесь каждого обучать ещё и радиотехнике. Если собираетесь что то спаять сами, то нужно хотя бы хоть какое то представление.....
Вернуться в «Электроника, сигнализация»
Кто сейчас на конференции
Сейчас этот форум просматривают: нет зарегистрированных пользователей и 1 гость
